فناوری

اولین مدل زنده ریه مصنوعی روی تراشه با سلول‌های انسانی ساخته شد

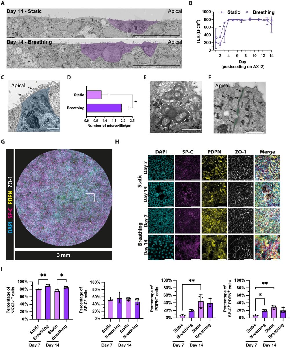
فناوری ریه مصنوعی روی تراشه

برای تحلیل دقیق نحوه مقابله بدن با بیماری‌های تنفسی مانند آنفلوآنزا و سل، دانشمندان فناوری «ریه مصنوعی روی تراشه» را ساخته‌اند؛ واحدهای مینیاتوری در محفظه‌های پلاستیکی که حباب‌های هوایی ریه (آلوئولی) را شبیه‌سازی می‌کنند، جایی که تبادل گاز رخ می‌دهد و عفونت‌ها شکل می‌گیرند. پیش‌تر، این مدل‌ها به دلیل استفاده از سلول‌های ناسازگار از منابع مختلف قادر به بازتاب دقیق زیست‌شناسی یک فرد نبودند. با ایجاد تراشه‌ها بر پایه پروفایل ژنتیکی یک فرد، پژوهشگران اکنون می‌توانند نبرد دقیق میان سلول‌های انسانی و باکتری‌ها را مشاهده کنند، امری که پیش از این امکان‌پذیر نبود.

برای مطالعه بیشتر: علت گسترش سرطان سینه به ریه کشف شد

ریه روی تراشه

این دستاورد با استفاده از سلول‌های بنیادی پرتوان القایی (iPSCs) یک اکوسیستم مینیاتوری ژنتیکی یکسان ایجاد می‌کند. گوتیرز بیان کرد: «تراشه‌ها که از سلول‌های کاملا ژنتیکی یکسان ساخته شده‌اند، می‌توانند از سلول‌های بنیادی افراد دارای جهش‌های ژنتیکی خاص تولید شوند و این امکان را می‌دهند تا تأثیر عفونت‌هایی مانند سل بر یک فرد مشخص بررسی شود و اثربخشی درمان‌هایی مانند آنتی‌بیوتیک‌ها ارزیابی گردد.» ب

رای شبیه‌سازی تنفس، سیستم AlveoliX با کشش سه‌بعدی ریتمیک بافت را منبسط و منقبض می‌کند تا عملکرد واقعی نفس انسان را تقلید کند. این فشار مکانیکی حیاتی است، زیرا بدون آن سلول‌ها قادر به شکل‌دهی میکروویلی‌ها (ساختارهای ریز حیاتی برای عملکرد ریه) نخواهند بود. برای شبیه‌سازی عفونت، پژوهشگران ریه مصنوعی روی تراشه را با سلول‌های ایمنی ماکروفاژ سازگار با اهداکننده پر کرده و باکتری سل را وارد کردند و بدین ترتیب امکان مشاهده مراحل اولیه بیماری در یک محیط ژنتیکی یکدست فراهم شد.

بیشتر بخوانید: درمان ژنتیکی هدفمند امیدی تازه برای سرطان ریه

تکثیر بیماری سل

سل به دلیل پیشرفت آهسته و پنهان خود، یکی از چالش‌های جدی بیماران است؛ ممکن است ماه‌ها بین ورود نخستین باکتری‌ها و ظهور اولین علامت سرفه فاصله باشد. با افزودن سلول‌های ایمنی ماکروفاژ اهداکننده به ریه مصنوعی روی تراشه، تیم پژوهشی توانست تعامل سلول‌ها با بیماری را در زمان واقعی مشاهده کند. آن‌ها شاهد شکل‌گیری «هسته‌های نکروتیک» (خوشه‌های سلول‌های ایمنی مرده) بودند که پنج روز قبل از فروپاشی کامل سد ریه ایجاد شدند.

جکسون لوک، پژوهشگر پسادکتری در آزمایشگاه تعامل میزبان-پاتوژن در سل و نویسنده اول مقاله، گفت: «سل بیماری‌ای است که به کندی پیشرفت می‌کند و ماه‌ها طول می‌کشد تا علائم آشکار شوند، بنابراین درک رخدادهای مرحله اولیه و نامرئی آن ضروری است.»

این فناوری محدودیت‌های اخلاقی و آناتومیکی آزمایش روی حیوانات را از بین می‌برد، چرا که موش‌ها مانند انسان نفس نمی‌کشند و سیستم ایمنی آن‌ها پاسخ مشابهی به سل ندارد. در حالی که مدل کنونی روی سل متمرکز است، پژوهشگران به کاربردهای آینده نیز می‌اندیشند؛ آنفلوآنزا، کووید-۱۹ و حتی سرطان ریه می‌توانند اهداف بعدی این انقلاب مینیاتوری و زنده باشند.

نتایج این مطالعه در ژورنال Science Advances منتشر شده است.

Source link

تیم تحریریه مگ دید

تیم تحریریه magdid.ir با هدف ارائه محتوای دقیق، به‌روز و جذاب در حوزه‌های مختلف، تلاش می‌کند تجربه‌ای مفید و الهام‌بخش برای خوانندگان فراهم کند. این تیم متشکل از نویسندگان و متخصصانی است که با تحقیق و بررسی دقیق، مطالب آموزشی، خبری و تحلیلی را با زبان ساده و قابل فهم به مخاطب ارائه می‌دهند. تعهد ما، اطلاع‌رسانی صادقانه و ارتقای دانش و آگاهی جامعه است.

نوشته های مشابه

دکمه بازگشت به بالا